Vllink锂电池充放一体供电模块
功能
断开供电后,对调试器及目标板提供5V
对接所有电源及信号线
支持通过调试器或者开发板5V进行充电(严禁超压使用)
适用产品
Vllink Basic
Vllink Basic2
效果图

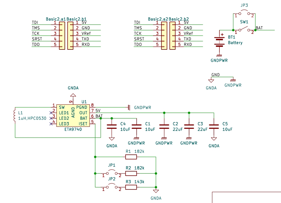
原理图

注意事项
焊接时务必注意两个DC3公母座的朝向与正反,比照效果图处理
Bom中的电池座弹簧片非常紧,建议先用鸭嘴钳将弹簧片压扁再装电池
此模块空载时电流约0.08mA,长期不用时建议取下电池或断开电源开关
此模块在断开USB供电时,5V会掉电几秒,故无法作为UPS使用