VRef口使用说明
Vllink Basic2
电路

说明
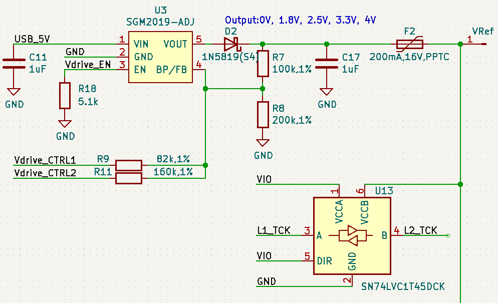
VRef作为电平转换芯片的B端参考电压,实现逻辑IO的电平转换,支持的输入参考电压范围为:1.2V-5.5VVRef通过一自恢复保险丝连接简易可调电压源,限制电流200mA简易可调电压源的输出电压可配置为
0V、1.8V、2.5V、3.3V以及4.0V,其中0V即输入模式,其他电压则处于输出模式简易可调电压源默认为
0V模式,此时,若将VRef悬空,所有逻辑IO将处于高阻输入态,无法进行通讯在将简易可调电压源配置成非0V时,应当知悉目标板的耐受电压,谨防烧毁目标板
配置工具:Vllink Web Configure